专升本招生

专升本招生

首页 >> 专升本招生 >> 正文

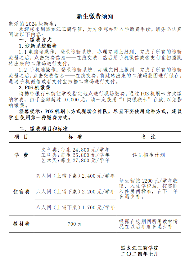
新生缴费须知

发布日期:2024年07月16日 15:47    作者:     来源:     点击:


友情链接 / Lkink

地址:黑龙江省哈尔滨市松北区学院路群英街33号 150025

Tel:86(451)55250111